县政府办公室规范性文件
头部
无障碍
适老版
网站首页
走进江华
政务公开
办事服务
政民互动
政府数据
江华瑶族自治县人民政府
http://www.jh.gov.cn/
无障碍 |
适老版
网站首页
走进江华
政务公开
办事服务
政民互动
搜索
您现在所在的位置:
首页
>
政务公开
>
履职依据
>
县政府办公室规范性文件
分享到:
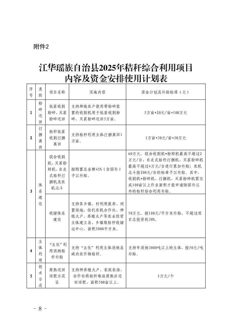
江华瑶族自治县人民政府办公室关于印发《江华瑶族自治县2025年农作物秸秆综合利用实施方案》的通知
发布时间:
2025-12-08 15:31
来源:
县人民政府办公室
作者:
字体【
大
中
小
】
相关解读:
1.图片解读|江华瑶族自治县农业农村局关于《江华瑶族自治县2025年农作物秸秆综合利用实施方案》的政策解读
2.部门解读|江华瑶族自治县农业农村局关于《江华瑶族自治县2025年农作物秸秆综合利用实施方案》的政策解读
扫一扫在手机打开当前页
【TOP】
【
打印页面
】【
关闭页面
】
无标题文档
政务
办事
互动
县情